PA视讯游戏
Follow us
简体中文
PA视讯游戏
关于PA视讯游戏
公司简介
服务范围
PA视讯游戏
荣誉证书
合作伙伴
员工风采
人力资源
产品中心
陆用发电机
高压发电机
船用发电机
特型定制发电机
短轴发电机
AVR介绍
技术研发
技术设备
质量保证
产品选型
应用方案
数据中心
通讯系统
矿山/工业
房地产
租赁市场
军工企业
发电站
养殖业
石油石化
其他
服务支持
技术支持
故障诊断
保修
常见问题
资料下载
新闻资讯
PA视讯游戏
行业新闻
视频资讯
联系我们
新闻资讯
PA视讯游戏
行业新闻
视频资讯
PA视讯游戏
>
新闻资讯
> PA视讯游戏
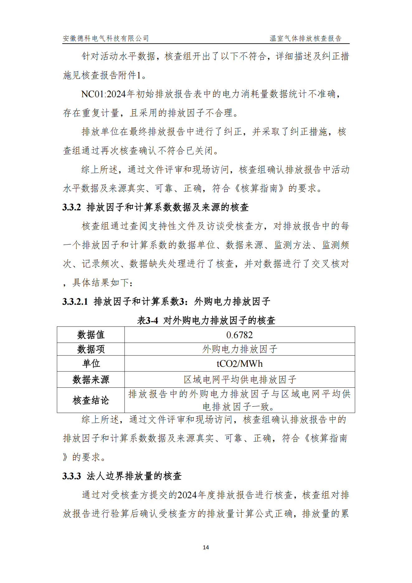
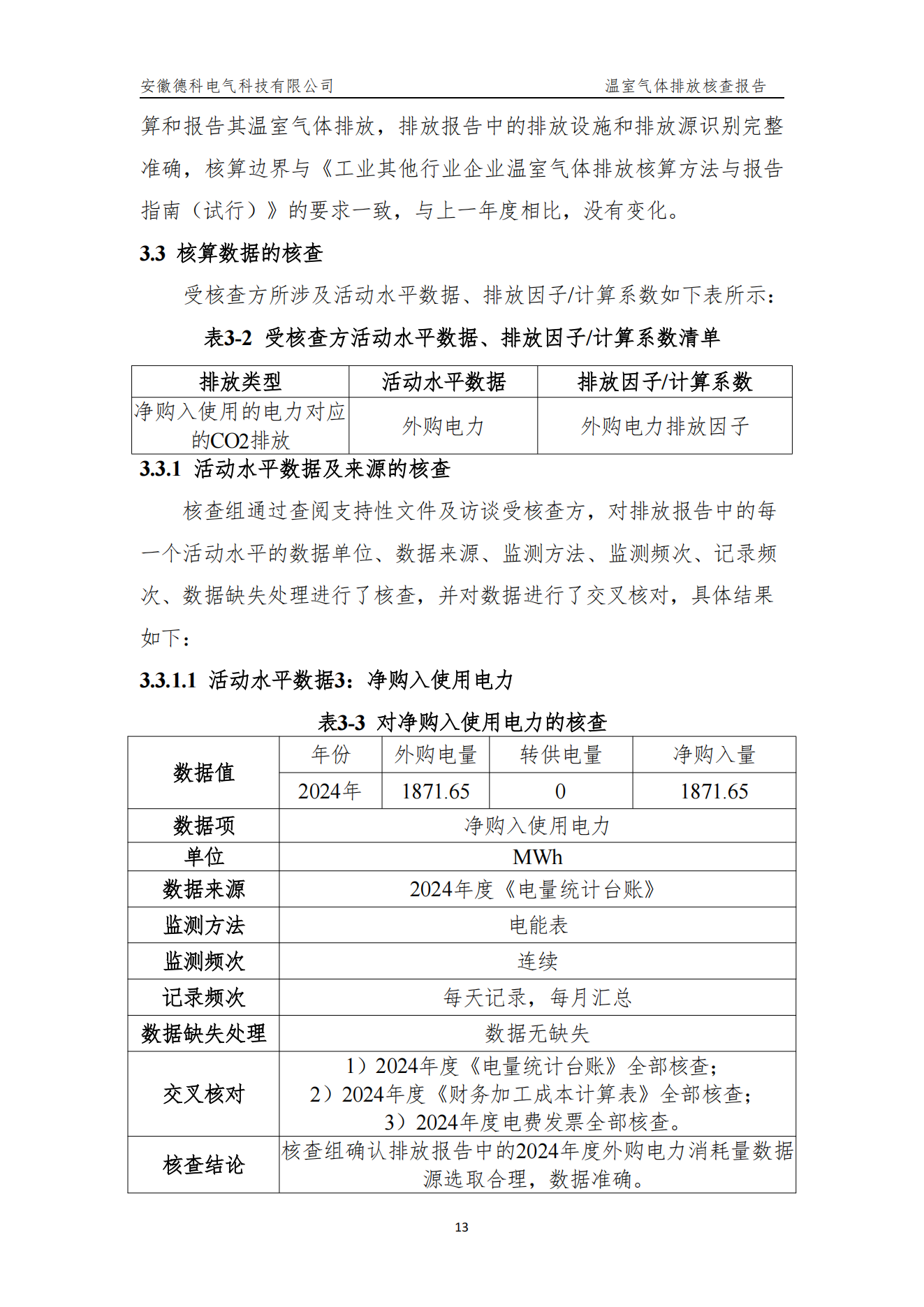
2024年PA视讯游戏电气温室气体排放核查报告
发布时间: 2025-05-27 点击: 659
下一篇:
2024年PA视讯游戏电气产品碳足迹评价报告
上一篇:
PA视讯游戏邀您共襄2025年叶卡捷琳堡国际工业贸易展览会!
PA视讯游戏
关于PA视讯游戏
公司简介
服务范围
PA视讯游戏
荣誉证书
合作伙伴
员工风采
人力资源
产品中心
陆用发电机
高压发电机
船用发电机
特型定制发电机
短轴发电机
AVR介绍
技术研发
技术设备
质量保证
产品选型
应用方案
数据中心
通讯系统
矿山/工业
房地产
租赁市场
军工企业
发电站
养殖业
石油石化
其他
服务支持
技术支持
故障诊断
保修
常见问题
资料下载
新闻资讯
PA视讯游戏
行业新闻
视频资讯
联系我们
语言选择:
简体中文
关于PA视讯游戏
公司简介
服务范围
PA视讯游戏
荣誉证书
合作伙伴
员工风采
人力资源
产品中心
陆用发电机
高压发电机
船用发电机
特型定制发电机
短轴发电机
AVR介绍
技术研发
技术设备
质量保证
产品选型
应用方案
数据中心
通讯系统
矿山/工业
房地产
租赁市场
军工企业
发电站
养殖业
石油石化
其他
服务支持
技术支持
故障诊断
保修
常见问题
资料下载
PA视讯游戏
PA视讯游戏
行业新闻
视频资讯
400-880-5328
安徽合肥市庐江高新技术产业开发区苏河路9号 邮编:231500
COPYRIGHT © 2020 安徽PA视讯游戏电气科技有限公司
发送
邮件
info@gtnmhk.com
邮箱地址
服务
热线
400-880-5328
服务热线
关注
微信
PA视讯游戏微信公众号
顶部